• 向日葵视频app官网,向日葵成人app,向日葵视频网站,向日葵安卓下载免费安装

    

    丹佛斯FC360变频器IMC功能在中天华宇智能智慧仓储应用中的成功实践

    时间:2023-09-01    作者:向日葵视频app官网变频    点击:
    随着工业4.0时代的到来,越来越多的物流企业开始广泛采用先进的自动化设备和技术,以提高仓储效率、降低能耗和减少人工成本,在这个过程中,智慧仓储成为物流行业的主要发展方向。
     
     
    近日,在丹佛斯传动和上海向日葵视频app官网的技术专家支持下,中天科技集团旗下中天华宇智能科技有限公司,在其最新的堆垛高度超过20米的智慧仓储项目中,国内首次通过了丹佛斯FC360变频器IMC功能测试,在成功达到各项高精度控制要求的同时,更大程度的提升了设备工作效率,并实现了成本的大幅降低。
     

     
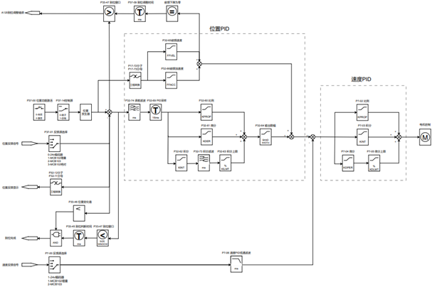
    IMC(Integrated Motor Control,集成电机控制)是丹佛斯推出的一种先进电机控制技术,该功能在FC360变频器上支持SSI绝对值编码器作为位置反馈信号,增量HTL/TTL正余弦信号作为速度反馈。其内置强大的运动控制功能,无需外部进行复杂的编程,通过FC360变频器内部软件算法自动调整电机的位置行程,对电机进行全面监控和智能控制,以极高的性价比,实现高精度、高响应定位、同步控制功能。


     
    本次丹佛斯FC360变频器IMC功能在中天华宇智能智慧仓储中的成功应用,得到了客户的一致肯定,也充分展示了其在智慧仓储领域的优越性和可靠性。随着物流行业的不断发展,向日葵视频app官网有理由相信,向日葵成人app将在更多的智慧仓储应用中发挥更加重要的作用。
    返回列表
     网站地图